Aggiornamenti Geometria
COMSOL Multiphysics® versione 6.4 introduce la possibilità di creare box di delimitazione, sfere e cilindri; include inoltre operazioni booleane più veloci e prestazioni migliorate di Geometry Cleanup. Proseguite la lettura per ulteriori dettagli su questi aggiornamenti.
Creazione di geometrie di delimitazione
Quando si crea un volume fluido attorno a una geometria o quando si semplifica una geometria sostituendo una parte molto dettagliata con una forma generica, ora è possibile creare una geometria di delimitazione, una sfera o un cilindro utilizzando le primitive Block, Sphere, Cylinder, Rectangle e Circle. Il box di delimitazione, la sfera o il cilindro possono essere creati con un adattamento perfetto o con margini. È anche facile creare parametri per le dimensioni, la posizione, ecc. di queste primitive, che possono essere utilizzati durante la configurazione della fisica. Inoltre, questa funzionalità può essere utilizzata per aggiungere comodamente domini PML (Perfectly Matched Layer) e a elementi infiniti da utilizzare nelle simulazioni che coinvolgono contorni aperti. Questa funzionalità è illustrata nei tutorial PCB Import Tutorial Series e Creating Modeling Domains Around a CAD Geometry.
Miglioramenti alla pulizia della geometria
L'analisi della geometria nella funzionalità Geometry Cleanup è stata migliorata per rilevare in modo più affidabile le piccole caratteristiche geometriche e per ottenere prestazioni migliori su geometrie con molti dettagli. I piccoli dettagli della geometria, come spazi vuoti, domini sottili, regioni di facce strette, facce piccole, sliver e lati corti, vengono rilevati e rimossi automaticamente per generare una mesh di alta qualità per la simulazione. I seguenti tutorial dimostrano questi miglioramenti:

Prestazioni migliorate
Le operazioni booleane in 3D che coinvolgono molte intersezioni di facce possono ora essere eseguite diverse volte più velocemente grazie al supporto multicore migliorato per il kernel geometrico COMSOL.

La generazione delle coppie di contorni per gli oggetti estrusi sovrapposti è ora notevolmente più veloce quando si utilizza il metodo di finalizzazione Form an assembly. Questo miglioramento è particolarmente utile per i PCB a strati e i dispositivi MEMS, ma è applicabile a qualsiasi geometria contenente oggetti estrusi sovrapposti nella direzione z.
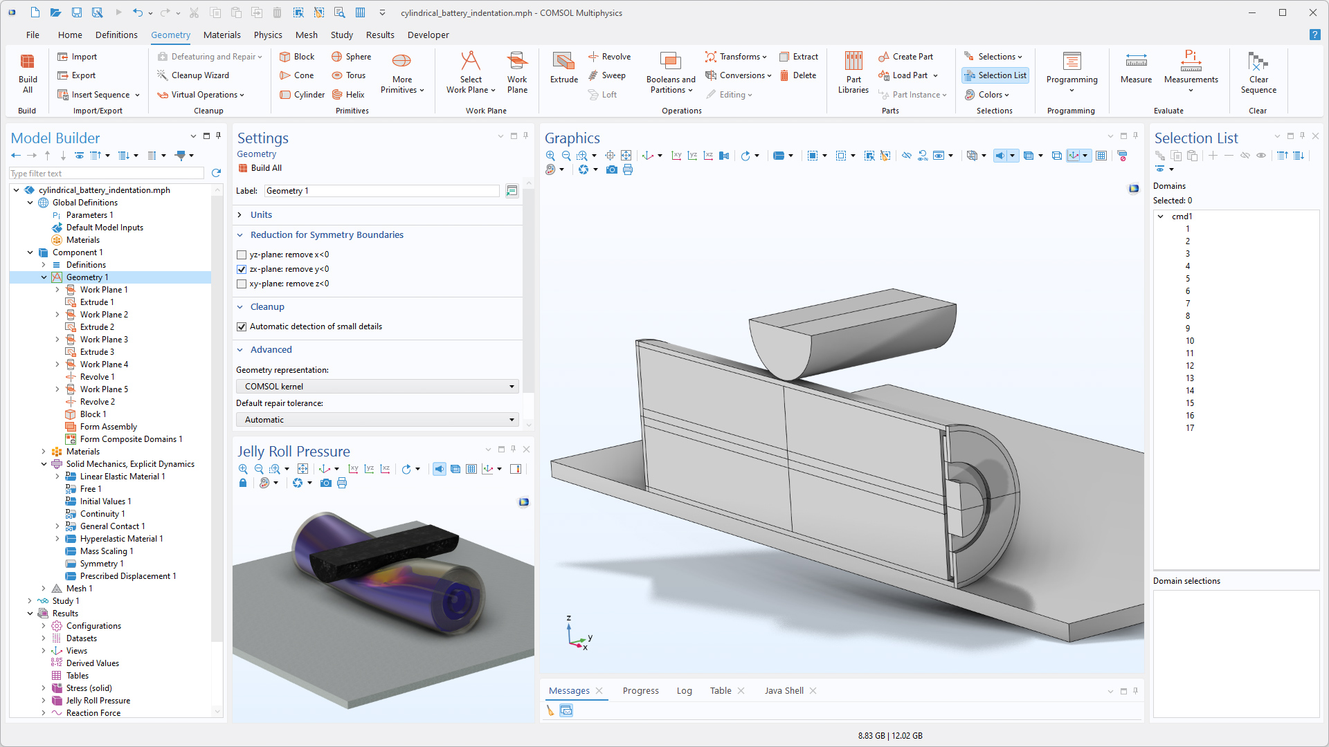
Riduzione della geometria rispetto ai piani di simmetria
Ora è possibile ridurre automaticamente la geometria rispetto a dei piani di simmetria. Selezionando l'opzione corrispondente nella finestra Settings del nodo _ Geometry_ si rimuove la geometria su un lato dei piani di simmetria selezionati. In precedenza, questo tipo di riduzione della simmetria poteva essere ottenuto sottraendo manualmente un Block utilizzando operazioni booleane. Questo aggiornamento è visibile nei seguenti tutorial:
Miglioramenti alle selezioni
La funzione Adjacent Selection in Geometry e le funzioni di selezione Adjacent e Explicit in Definitions includono nuove opzioni. Nell'immagine sottostante, i contorni di una vite sono adiacenti a una cavità nel dominio del tubo e possono essere selezionati utilizzando la nuova opzione Adjacent to inside. Inoltre, la nuova opzione Adjacent to outside consente di selezionare automaticamente i contorni esterni dei domini.




