Aggiornamenti MEMS Module
Per gli utenti del MEMS Module, la versione 6.4 di COMSOL Multiphysics® introduce la modellazione automatica dei contatti, il supporto della simmetria per i terminali e un nuovo grafico predefinito che mostra l'energia totale immagazzinata. Proseguite la lettura per ulteriori dettagli su questi aggiornamenti.
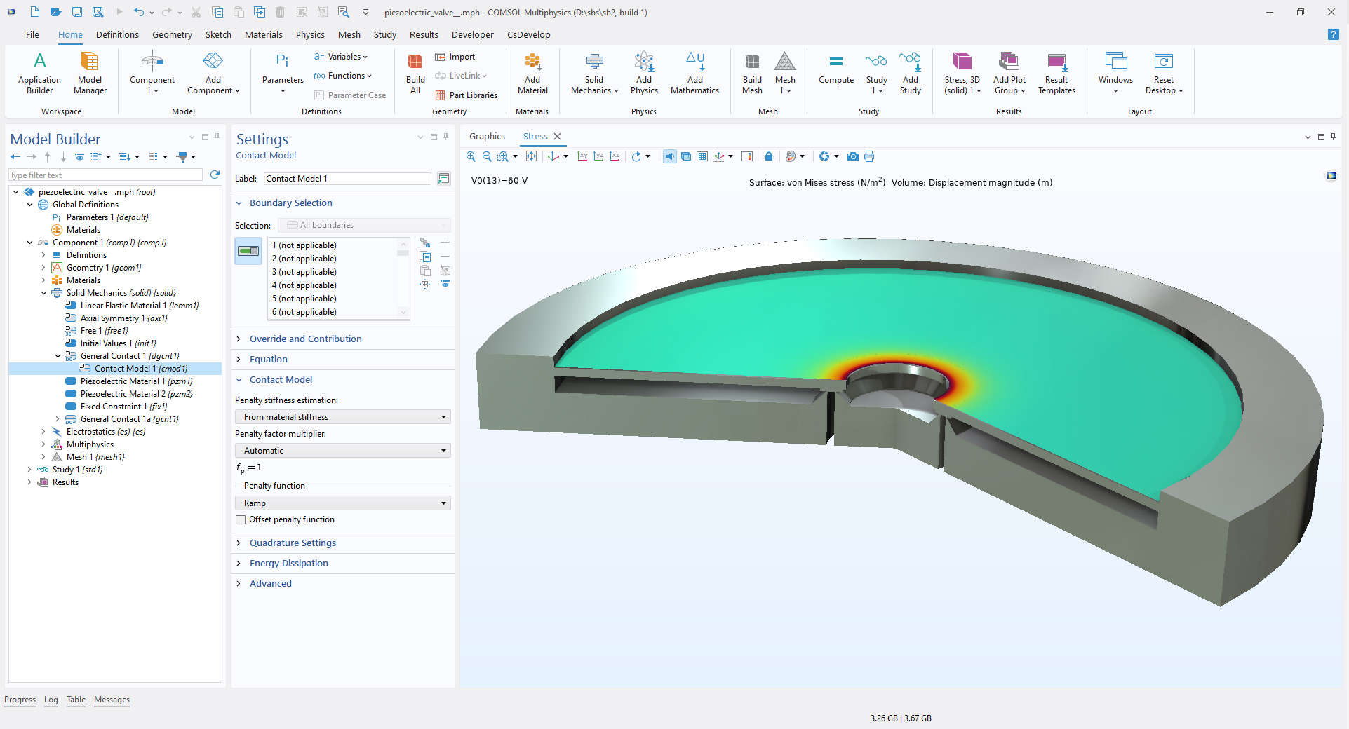
Modellazione automatica dei contatti con molti oggetti
Per creare facilmente modelli con un numero elevato di possibili interazioni di contatto, è stato introdotto un nuovo tipo di modellazione dei contatti che imposta automaticamente le condizioni di contatto tra molti oggetti in modo arbitrario.

Simmetria per i terminali
La funzione Terminal ora supporta un fattore di moltiplicazione dell'area (disponibile nella sezione Advanced Settings dopo aver abilitato Advanced Physics Options). Questo tiene conto della simmetria ridimensionando l'area del terminale in modo che i circuiti o i carichi collegati percepiscano l'intero dispositivo anche quando solo una parte è modellata. Ad esempio, se il modello rappresenta metà del dispositivo, è necessario utilizzare un fattore pari a 2. L'aggiornamento è disponibile per le interfacce Electrostatics, Electric Currents e Magnetic and Electric Fields.

Grafico predefinito dell'energia totale
Per visualizzare la risposta in frequenza e identificare i picchi di risonanza di un sistema elettromeccanico, è disponibile un nuovo grafico predefinito dell'energia totale immagazzinata, Wh_tot, per gli studi di Frequency Domain con accoppiamento elettromeccanico o piezoelettrico.

Wh_tot . Il grafico predefinito richiede l'accoppiamento Piezoelectricity o Electromechanics.
Tutorial nuovi e aggiornati
La versione 6.4 di COMSOL Multiphysics® introduce diversi tutorial nuovi e aggiornati nel MEMS Module.
Birdbath Resonator Gyroscope
La forma a cupola assialsimmetrica del risonatore consente l'accoppiamento tra le modalità di trasmissione e acquisizione. Questo design riduce al minimo costi, peso, dimensioni e consumo energetico, garantendo al contempo maggiore precisione e stabilità. Sono riportati i campi di spostamento con (a sinistra) e senza (a destra) eccitazione Coriolis, che dimostrano come il movimento angolare produca una distorsione misurabile.
Velocity Calculation for SAW Unit Cell
Questo modello calcola la velocità delle onde acustiche di superficie (SAW) e i parametri correlati, quali i coefficienti di accoppiamento elettromeccanico, k2 e kp, per diverse configurazioni di celle unitarie del cristallo LiNbO3 con taglio YX a 128°. Questi parametri sono utili per vari metodi analitici e semi-analitici di progettazione di dispositivi SAW. Sono mostrati lo spostamento e il campo elettrico nella direzione x.
Uncertainty Quantification Analysis of Piezoelectric Energy Harvester

piezoelectric_energy_harvester_uncertainty_quantification
Download da Application Gallery
SAW Euler Angle Rotation
Questo modello mostra come le rotazioni degli angoli di Eulero vengono applicate per modificare le proprietà predefinite del materiale quando non sono disponibili dati specifici relativi al taglio. Questo esempio utilizza tre configurazioni del taglio YX a 128° LiNbO3 per calcolare le frequenze proprie e gli autovalori. Sono mostrati lo spostamento e il potenziale (a sinistra) e lo spostamento e la deformazione piezoelettrica (a destra) nella direzione x.
Shape Optimization of Microphone Diaphragm
Questo tutorial mostra come utilizzare lo studio Shape Optimization per regolare con precisione la frequenza naturale del diaframma di un microfono MEMS. Vengono mostrati i cambiamenti nella forma della sospensione a molla quando la frequenza naturale viene abbassata da 145 kHz a 115 kHz.
microphone_diaphragm_shape_optimization
Download da Application Gallery
