Aggiornamenti Metal Processing Module
Per gli utenti del Metal Processing Module, la versione 6.4 introduce un'interfaccia multifisica per la tempra a induzione, nuovi modelli di trasformazione di fase per l'austenitizzazione e funzionalità per la modellazione delle trasformazioni di fase martensitiche dipendenti dallo stress. Proseguite la lettura per ulteriori dettagli su questi aggiornamenti.
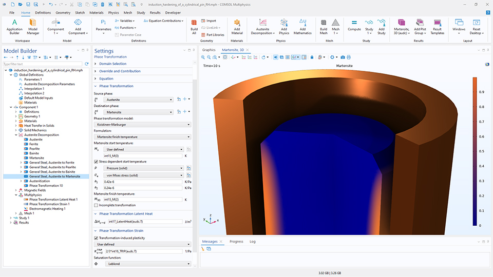
Interfaccia multifisica Induction Hardening
Per modellare i processi di tempra a induzione per parti in acciaio, è disponibile una nuova interfaccia multifisica Induction Hardening. Questa funzione prevede la modellazione del riscaldamento a induzione localizzato mediante una bobina e la successiva tempra della parte in acciaio per ottenere una superficie dura e un interno più morbido. L'accoppiamento con la meccanica strutturale consente di calcolare le sollecitazioni residue, le deformazioni e le distorsioni. Si noti che questa interfaccia richiede l'AC/DC Module.

Modelli di trasformazione di fase per l'austenitizzazione
Per modellare l'austenitizzazione delle fasi dell'acciaio durante il riscaldamento, sono stati introdotti due nuovi modelli di trasformazione di fase: il modello Linear e il modello Oddy–McDill–Karlsson. Il modello Linear offre un modo semplice per descrivere la formazione dell'austenite ed è utile in situazioni in cui non sono richiesti tutti i dettagli della trasformazione austenitica delle fasi ferritiche. Il modello Oddy–McDill–Karlsson è adatto al riscaldamento di acciai ipereutettoidi e viene utilizzato per modellare la formazione di una frazione di austenite eutettoide. Il modello Induction Hardening of a Cylindrical Pin utilizza il tutorial Linear per descrivere l'austenitizzazione.
Trasformazioni martensitiche dipendenti dallo sforzo
L'inizio della trasformazione martensitica può essere influenzato da uno sforzo applicato esternamente. Ora è possibile far sì che questi stress influenzino il modello di trasformazione di fase attraverso uno spostamento della temperatura di inizio martensite Ms. La temperatura di inizio viene spostata in base alla pressione e allo stress effettivo (von Mises).
Nuovo tutorial
La versione 6.4 di COMSOL Multiphysics® introduce un nuovo tutorial nel Metal Processing Module.
Tempra a induzione di un perno cilindrico
induction_hardening_of_a_cylindrical_pin
Download da Application Gallery


