Video Gallery
Video in primo piano
Modeling Pitting Corrosion at the Microstructural Scale
DISCLAIMER: The views presented herein are presenter's alone and do not reflect the views of the U.S. Government or U.S. Navy. Corrosion and its many forms, such as pitting, provides challenges for ...
Keynote: Multiphysics Models and Magnetostrictive Transducer Design
In the COMSOL Conference 2013 Boston keynote presentation, Julie Slaughter of ETREMA Products, Inc. showcased the use of multiphysics modeling in magnetostrictive transducer design. In this video of ...
Modeling Computational Electromagnetics with the AC/DC Module
With COMSOL Multiphysics and the AC/DC Module you can model static and low-frequency computational electromagnetics. By simulating electric, magnetic, and electromagnetic fields in static and ...
Modeling Stresses and Strains in COMSOL Multiphysics
Studying how your product behaves under a mechanical load is one of the most critical steps in the design process. In this step-by-step instructional video, you will learn how the Solid Mechanics ...
Particle Tracking in a Laminar Static Mixer
This video shows you how particle tracking in a laminar static mixer can be simulated with COMSOL Multiphysics and the Particle Tracing Module. Using the Particle Tracing for Fluid Flow interface ...
Structural Mechanics: The Rigid Connector Feature
When modeling structural mechanics in COMSOL, there are often geometric entities that are not significantly affected during a structural analysis. This occurs when rigid bodies exist as part of an ...
Structural Mechanics: Adding Initial Strain to a Model
Models created in COMSOL Multiphysics often represent real-life situations in which initial stresses and/or strains are present before outside forces and loads are applied. This tutorial video lays ...
Chapter 3: Advanced Visualization Techniques in Postprocessing
Tutorial on how to view the simulation results of a model with periodicity over an area extending beyond that of the original geometry, creating a more intuitive visualization for a periodic model. ...
Chapter 2: Advanced Visualization Techniques in Postprocessing
Learn how to create a plot using the Mirror, Extrusion, and Sector Data Sets to visualize the results from a model with symmetry. A demonstration is also given of how to chain together data sets to ...
Chapter 1: Advanced Visualization Techniques in Postprocessing
This video shows how to use a Revolution Data Set to create a full 3D plot of an axisymmetric simulation; plot types demonstrated include Isosurface, Volume, and Contour. This is Chapter 1 of 3 in ...
Joule Heating in a Fuse on a Circuit Board, Chapter 3
Multiphysics modeling of resistive heating in a fuse on a circuit board. Chapter 3 shows how you can use temperature-dependent material properties. Watch chapter 1: Building the model and adding ...
Inductive Heating of a Billet Tutorial
Inductive heating is common in the steel industry. The model shown in the video concerns the re-heating of a billet traveling through a coil. Frequency domain modeling of the magnetic fields is ...
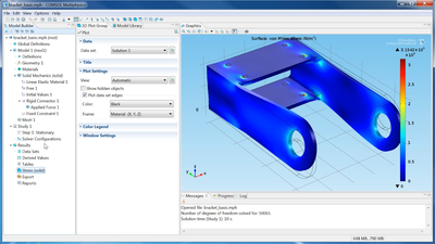
Structural Mechanics: Static Linear Analysis
Shown is the simulation of a load applied to a bracket fixed in place. The model depicts the deformation in the bracket as well as the calculated resultant force. The video introduces you to the ...
Structural Mechanics Simulation of Industrial Applications
In this video Continuum Blue Ltd., a COMSOL certified consultant, is showcasing the structural analysis of industrial applications from oil & gas and automotive industries. Structural mechanics ...
Joule Heating in a Fuse on a Circuit Board, Chapter 1
This is the first video in a 3-part demo on multiphysics modeling of resistive heating in an aluminum fuse. Chapter 1 demonstrates how to build the model and add materials. Watch chapter 2: Adding ...

Durata: 26:06
Modeling Pitting Corrosion at the Microstructural Scale
DISCLAIMER: The views presented herein are presenter's alone and do not reflect the views of the U.S. Government or U.S. Navy.
Corrosion and its many forms, such as pitting, provides challenges for ...

Durata: 21:09
Keynote: Multiphysics Models and Magnetostrictive Transducer Design
In the COMSOL Conference 2013 Boston keynote presentation, Julie Slaughter of ETREMA Products, Inc. showcased the use of multiphysics modeling in magnetostrictive transducer design. In this video of ...

Durata: 2:42
Modeling Computational Electromagnetics with the AC/DC Module
With COMSOL Multiphysics and the AC/DC Module you can model static and low-frequency computational electromagnetics. By simulating electric, magnetic, and electromagnetic fields in static and ...

Durata: 6:42
Modeling Stresses and Strains in COMSOL Multiphysics
Studying how your product behaves under a mechanical load is one of the most critical steps in the design process. In this step-by-step instructional video, you will learn how the Solid Mechanics ...

Durata: 10:51
Particle Tracking in a Laminar Static Mixer
This video shows you how particle tracking in a laminar static mixer can be simulated with COMSOL Multiphysics and the Particle Tracing Module. Using the Particle Tracing for Fluid Flow interface ...

Durata: 1:53
Structural Mechanics: The Rigid Connector Feature
When modeling structural mechanics in COMSOL, there are often geometric entities that are not significantly affected during a structural analysis. This occurs when rigid bodies exist as part of an ...

Durata: 2:22
Structural Mechanics: Adding Initial Strain to a Model
Models created in COMSOL Multiphysics often represent real-life situations in which initial stresses and/or strains are present before outside forces and loads are applied. This tutorial video lays ...

Durata: 5:13
Chapter 3: Advanced Visualization Techniques in Postprocessing
Tutorial on how to view the simulation results of a model with periodicity over an area extending beyond that of the original geometry, creating a more intuitive visualization for a periodic model. ...

Durata: 8:57
Chapter 2: Advanced Visualization Techniques in Postprocessing
Learn how to create a plot using the Mirror, Extrusion, and Sector Data Sets to visualize the results from a model with symmetry. A demonstration is also given of how to chain together data sets to ...

Durata: 7:11
Chapter 1: Advanced Visualization Techniques in Postprocessing
This video shows how to use a Revolution Data Set to create a full 3D plot of an axisymmetric simulation; plot types demonstrated include Isosurface, Volume, and Contour. This is Chapter 1 of 3 in ...

Durata: 3:35
Joule Heating in a Fuse on a Circuit Board, Chapter 3
Multiphysics modeling of resistive heating in a fuse on a circuit board. Chapter 3 shows how you can use temperature-dependent material properties.
Watch chapter 1: Building the model and adding ...

Durata: 8:24
Inductive Heating of a Billet Tutorial
Inductive heating is common in the steel industry. The model shown in the video concerns the re-heating of a billet traveling through a coil. Frequency domain modeling of the magnetic fields is ...

Durata: 6:30
Structural Mechanics: Static Linear Analysis
Shown is the simulation of a load applied to a bracket fixed in place. The model depicts the deformation in the bracket as well as the calculated resultant force. The video introduces you to the ...

Durata: 13:36
Structural Mechanics Simulation of Industrial Applications
In this video Continuum Blue Ltd., a COMSOL certified consultant, is showcasing the structural analysis of industrial applications from oil & gas and automotive industries. Structural mechanics is ...

Durata: 5:40
Joule Heating in a Fuse on a Circuit Board, Chapter 1
This is the first video in a 3-part demo on multiphysics modeling of resistive heating in an aluminum fuse. Chapter 1 demonstrates how to build the model and add materials.
Watch chapter 2: Adding ...
Durata: 26:06
Modeling Pitting Corrosion at the Microstructural Scale
DISCLAIMER: The views presented herein are presenter's alone and do not reflect the views of the U.S. Government or U.S. Navy.
Corrosion and its many forms, such as pitting, provides challenges for ...
Durata: 21:09
Keynote: Multiphysics Models and Magnetostrictive Transducer Design
In the COMSOL Conference 2013 Boston keynote presentation, Julie Slaughter of ETREMA Products, Inc. showcased the use of multiphysics modeling in magnetostrictive transducer design. In this video of ...
Durata: 2:42
Modeling Computational Electromagnetics with the AC/DC Module
With COMSOL Multiphysics and the AC/DC Module you can model static and low-frequency computational electromagnetics. By simulating electric, magnetic, and electromagnetic fields in static and ...
Durata: 6:42
Modeling Stresses and Strains in COMSOL Multiphysics
Studying how your product behaves under a mechanical load is one of the most critical steps in the design process. In this step-by-step instructional video, you will learn how the Solid Mechanics ...
Durata: 10:51
Particle Tracking in a Laminar Static Mixer
This video shows you how particle tracking in a laminar static mixer can be simulated with COMSOL Multiphysics and the Particle Tracing Module. Using the Particle Tracing for Fluid Flow interface ...
Durata: 1:53
Structural Mechanics: The Rigid Connector Feature
When modeling structural mechanics in COMSOL, there are often geometric entities that are not significantly affected during a structural analysis. This occurs when rigid bodies exist as part of an ...
Durata: 2:22
Structural Mechanics: Adding Initial Strain to a Model
Models created in COMSOL Multiphysics often represent real-life situations in which initial stresses and/or strains are present before outside forces and loads are applied. This tutorial video lays ...
Durata: 5:13
Chapter 3: Advanced Visualization Techniques in Postprocessing
Tutorial on how to view the simulation results of a model with periodicity over an area extending beyond that of the original geometry, creating a more intuitive visualization for a periodic model. ...
Durata: 8:57
Chapter 2: Advanced Visualization Techniques in Postprocessing
Learn how to create a plot using the Mirror, Extrusion, and Sector Data Sets to visualize the results from a model with symmetry. A demonstration is also given of how to chain together data sets to ...
Durata: 7:11
Chapter 1: Advanced Visualization Techniques in Postprocessing
This video shows how to use a Revolution Data Set to create a full 3D plot of an axisymmetric simulation; plot types demonstrated include Isosurface, Volume, and Contour. This is Chapter 1 of 3 in ...
Durata: 3:35
Joule Heating in a Fuse on a Circuit Board, Chapter 3
Multiphysics modeling of resistive heating in a fuse on a circuit board. Chapter 3 shows how you can use temperature-dependent material properties.
Watch chapter 1: Building the model and adding ...
Durata: 8:24
Inductive Heating of a Billet Tutorial
Inductive heating is common in the steel industry. The model shown in the video concerns the re-heating of a billet traveling through a coil. Frequency domain modeling of the magnetic fields is ...
Durata: 6:30
Structural Mechanics: Static Linear Analysis
Shown is the simulation of a load applied to a bracket fixed in place. The model depicts the deformation in the bracket as well as the calculated resultant force. The video introduces you to the ...
Durata: 13:36
Structural Mechanics Simulation of Industrial Applications
In this video Continuum Blue Ltd., a COMSOL certified consultant, is showcasing the structural analysis of industrial applications from oil & gas and automotive industries. Structural mechanics is ...
Durata: 5:40
Joule Heating in a Fuse on a Circuit Board, Chapter 1
This is the first video in a 3-part demo on multiphysics modeling of resistive heating in an aluminum fuse. Chapter 1 demonstrates how to build the model and add materials.
Watch chapter 2: Adding ...