Discussion Closed This discussion was created more than 6 months ago and has been closed. To start a new discussion with a link back to this one, click here.
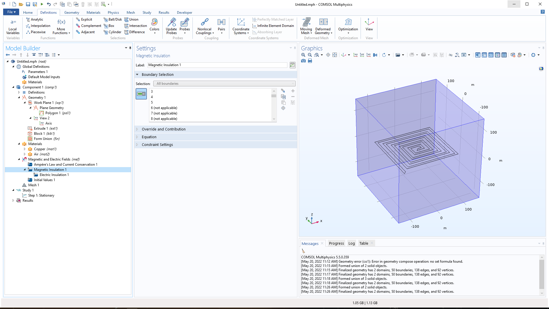
Boundary showing "not applicable"
Posted 20 mag 2022, 02:02 GMT-4 Electromagnetics, Low-Frequency Electromagnetics, Geometry Version 5.5 0 Replies
Please login with a confirmed email address before reporting spam
Hi, I am building a square spiral inductor coil. The coil is to be made of copper and surrounded by air medium. I want to add terminal and ground for the study but the boundaries are shown as "not applicable"
I am fairly new to COMSOL and would like to understand how I can mitigate this issue.
Thanks & Regards, DIvya
Attachments:
Hello Divya Prakash
Your Discussion has gone 30 days without a reply. If you still need help with COMSOL and have an on-subscription license, please visit our Support Center for help.
If you do not hold an on-subscription license, you may find an answer in another Discussion or in the Knowledge Base.
