Note: This discussion is about an older version of the COMSOL Multiphysics® software. The information provided may be out of date.

Discussion Closed This discussion was created more than 6 months ago and has been closed. To start a new discussion with a link back to this one, click here.

Creat geometry

Please login with a confirmed email address before reporting spam

Hi everybody,
I would like to know how to create a serpentine heat exchanger inside a block of material (2 D and 3D)?
Thanks

1 Reply Last Post 18 gen 2013, 09:52 GMT-5
Frank van Gool COMSOL Employee

Please login with a confirmed email address before reporting spam

Posted: 1 decade ago 18 gen 2013, 09:52 GMT-5
Hello Nadjiba,

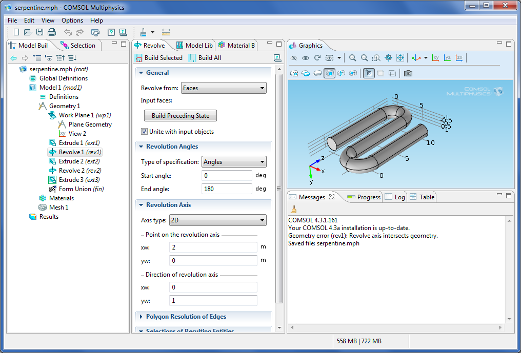
you can create a serpentine by extruding a face on a cylinder, alternated with a revolve operation (see screenshot).

Note that you can select a workplane or an existing face for these operators, a face is needed is this case.

Best regards,
Frank

Hello Nadjiba, you can create a serpentine by extruding a face on a cylinder, alternated with a revolve operation (see screenshot). Note that you can select a workplane or an existing face for these operators, a face is needed is this case. Best regards, Frank

Note that while COMSOL employees may participate in the discussion forum, COMSOL® software users who are on-subscription should submit their questions via the Support Center for a more comprehensive response from the Technical Support team.