Discussion Closed This discussion was created more than 6 months ago and has been closed. To start a new discussion with a link back to this one, click here.
Stranded wire drawing
Posted 29 ago 2023, 10:44 GMT-4 Geometry Version 6.1 15 Replies
Please login with a confirmed email address before reporting spam
Hello,
Concerning a stranded electrical transmission line, composed of seven filaments, as the one shown in the attached figure "Stranded Wire V1": how to draw such a geometry in COMSOL 6.1, in a 2D Axisymmetric Space Dimension?
Thank you
Attachments:
Please login with a confirmed email address before reporting spam
Hello Khaled,
The geometry in the image is not axisymmetric.
Jeff
-------------------Jeff Hiller
Please login with a confirmed email address before reporting spam
Hello Khaled,
The geometry in the image is not axisymmetric.
Jeff
Hi Jeff,
Are you saying that such a geometry can be only drawn in a 3D space?
Thank you
Please login with a confirmed email address before reporting spam
Indeed.
BTW, here is a tutorial series on modeling cables in COMSOL.
Best,
Jeff
-------------------Jeff Hiller
Please login with a confirmed email address before reporting spam
OP should think about whether the twist is an essential part of the problem. And whether there is expected to be good electrical contact between strands.
Some time ago I was thinking about solving a problem with Litz wire and it looked...very challenging.
Please login with a confirmed email address before reporting spam
Indeed.
BTW, here is a tutorial series on modeling cables in COMSOL.
Best,
Jeff
Hi Jeff,
Thank you for recommending that tutorial: I have looked at it as well as to other similar tutorials, where all of them do NOT clearly indicate how/why the geometry is constructed. My concern here is only about the drawing (CAD) mechanism.
The COMSOL cable tutorial are either very narrowed in purpose (i.e., submarine cables) and/or do not clearly reveal the detailed steps (again, especially in the geometry: the "observer" must accept the geometry as it is).
Khaled
Please login with a confirmed email address before reporting spam
OP should think about whether the twist is an essential part of the problem. And whether there is expected to be good electrical contact between strands.
Some time ago I was thinking about solving a problem with Litz wire and it looked...very challenging.
Hi Dave,
Thank you for suggesting that mental pattern of thinking. Regardless: I need some concrete recommendations about the geometry construction only. Everything else (e.g., twist, discussing your perspective about older expriments, etc.) is better to come at a later stage (i.e., after finishing the required geometry).
Khaled
Please login with a confirmed email address before reporting spam
Hello Khaled,
Drawing the geometry in 3D is a very straightforward of standard COMSOL drawing techniques. Basically you draw a cross section in a workplane and then sweep it along a helix.
I would recommend you seriously consider Dave's comment before you go the 3D route. If the information that you want to get out of your simulation is such that it is possible to replace the real geometry with a solid wire, then things will be way easier to set up and less computationally expensive. Dave - I hope I am not putting words in your mouth :)
Best,
Jeff
-------------------Jeff Hiller
Please login with a confirmed email address before reporting spam
Hello Khaled,
Drawing the geometry in 3D is a very straightforward or standard COMSOL drawing techniques. Basically you draw a cross section in a workplane and then sweep it along a helix.
I would recommend you seriously consider Dave's comment before you go the 3D route. If the information that you want to get out of your simulation is such that it is possible to replace the real geometry with a solid wire, then things will be way easier to set up and less computationally expensive. Dave - I hope I am not putting words in your mouth :)
Best,
Jeff
Hi Jeff, Thank you for your response. Thanks be given also to Dave.
- The inteded information is not possible without the twist: I already have a model of simple straight wires (cylinders) representing the "Stranded Wire V1" geometry, but without the twist.
- It is cheerful to know that the corresponding 3D drawing is "straightforward". Attached it is my primal trying to build the geometry (a set of Helix wrapped around each others). It is a bad geometry containing areas overlapping, void spaced, tiny vertices, etc. For that I could not properly assign "Material" for the Helix (i.e., representing the filaments).
- Would be great if I can somehow send you the .mph file to be checked or to kindly explain what is concretely meant by "draw a cross section in a workplane and then sweep it along a helix".
Thank you again Khaled
Attachments:
Please login with a confirmed email address before reporting spam
Here you go!
-------------------Jeff Hiller
Please login with a confirmed email address before reporting spam
If the information that you want to get out of your simulation is such that it is possible to replace the real geometry with a solid wire, then things will be way easier to set up and less computationally expensive. Dave - I hope I am not putting words in your mouth :)
Certainly an equivalent solid conductor is way easier to deal with.
For spiraled conductors- the question is whether the conductors are independent or whether they make contact in some way. And this relates to what the goal of the calculation is. Is this a loss effect calculation at a frequency where skin effect becomes important? The goals might affect how the geometry is constructed. Does OP want independent conductors or conductors in electrical contact along a line, or with an area contact?
Please login with a confirmed email address before reporting spam
Here you go!
Hi Jeff,
Thank you for providing a complete model.
Although the resulting geometry "looks" like the orginally attached Stranded Wire V1, but when tried to assign each of the filament to a Coil it turned out the the filaments exist actually only on the borders of the Rubber (cylinder). Please take a look at "geo".
With that model, we cannot proceed to any further study.
Khaled
Attachments:
Please login with a confirmed email address before reporting spam
If the information that you want to get out of your simulation is such that it is possible to replace the real geometry with a solid wire, then things will be way easier to set up and less computationally expensive. Dave - I hope I am not putting words in your mouth :)
Certainly an equivalent solid conductor is way easier to deal with.
For spiraled conductors- the question is whether the conductors are independent or whether they make contact in some way. And this relates to what the goal of the calculation is. Is this a loss effect calculation at a frequency where skin effect becomes important? The goals might affect how the geometry is constructed. Does OP want independent conductors or conductors in electrical contact along a line, or with an area contact?
Hi Dave,
Sorry for the late reply.
We would like to observe the norm of the resulting magnetic field when the "stranded" conductors are each transversed by the same amount of current.
- it is NOT a loss effect calculation
- conductors are to be in electrical contact, "twisted" over each others
Thank you Khaled
Please login with a confirmed email address before reporting spam
Incorrect. The filaments exist throughout.
-------------------Jeff Hiller
Attachments:
Please login with a confirmed email address before reporting spam
Incorrect. The filaments exist throughout.
Hi Jeff,
Thank you. Kindly find below are my concerns,
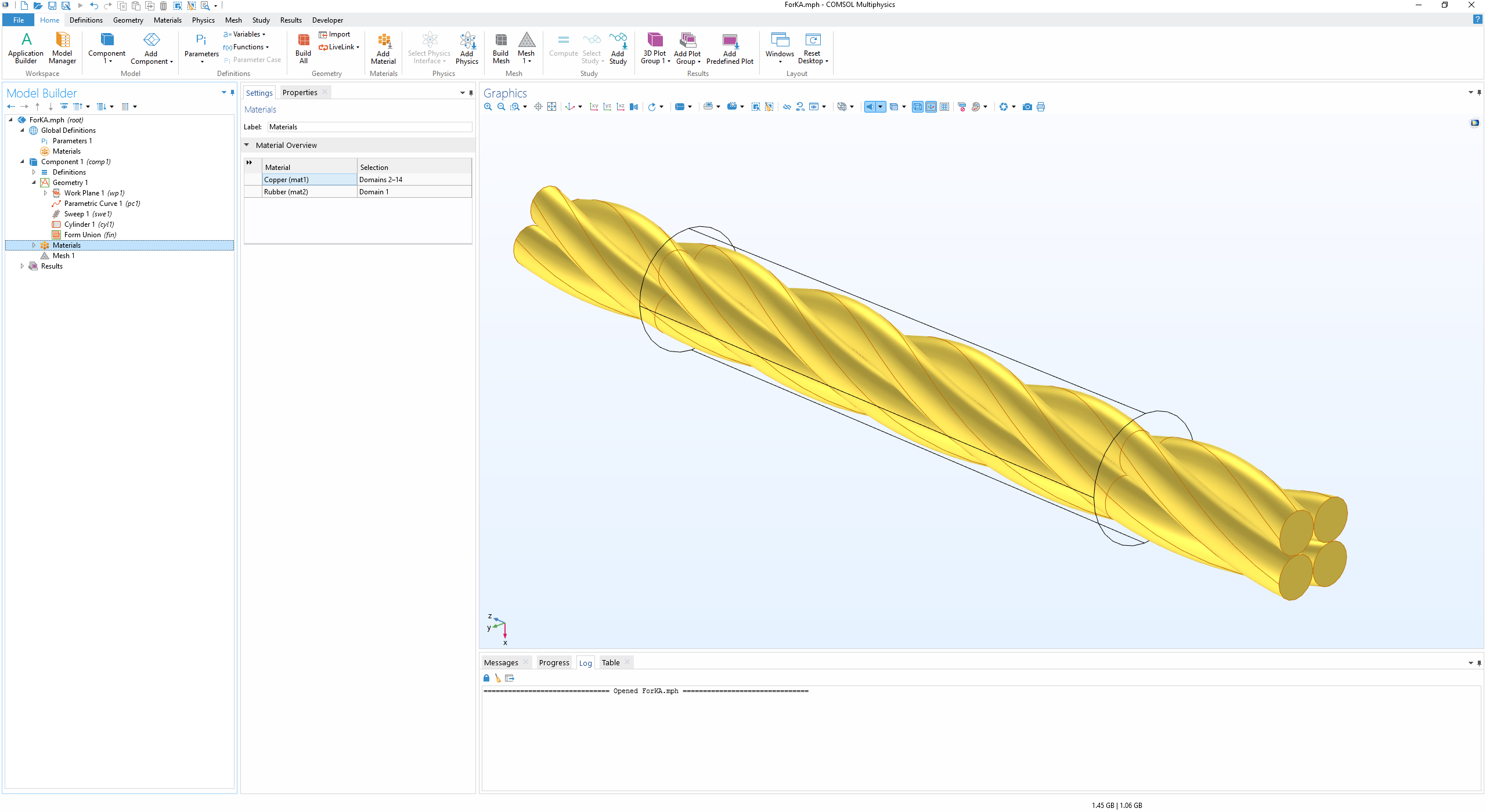
- how to "scale down" the dimensions of the filaments? i.e., the diameter of each filament is to be of 5 mm instead of 1 m , having the length of 1 m.
- how to "add" more circles (i.e., primitives of the filaments before being "Swept" around the parametric curve) with respect to your rectangular array? For example, instead of 4 filaments, I wish to have 7 filaments, arranges in 3 rows: first upper row of 2 filaments, cenetered row of 3 filaments, bottom row of 2 filaments (as in Stranded Wire V1.jpg).
- in "ForKA.mph" - despite it is composed of only a 4-filament wire and we intend to make it a 7-filament instead with a scaled down geometry - you can clearly see a "gap" or in other terms a "hole" or "space" between the 4 filaments:
a. is it possible to adjust the parametric curve so that the 4-filaments are more closely twisted together without any void in between?
b. the logic in a. is to be also applied to the intended 7-filament design
- I have attached a 7-filament twisted geometry design (helped by a colleague of you from COMSOL) but with inappropriate dimensions (circle radius is of 1 m): when 1. and 2. are hard to establish, you can kindly use the attached .mph file in order to reply to those comments.
Thank you Khaled
Attachments:
Please login with a confirmed email address before reporting spam
Hello Khaled,
I strongly encourage you invest the time in learning how to perform these routine operations with the software.
There are quite a number of resources you can draw upon to learn how to use COMSOL Multiphysics regardless of your specific application. I am mentioning here the main ones, in no specific order, and I should mention that this is not a complete list by any means. I hope it will prove useful to you nonetheless.
First, of course, there is the software's documentation. You can access it through the File > Help > Documentation menu or by browsing your COMSOL installation folder to the "doc" folder. The documentation includes both theory manuals and tutorial manuals. Many tutorial models are also available already set up inside the software via File > Application Libraries.
The COMSOL website also offers many video tutorials on a wide range of topics in the Video Gallery and worked-out models in the Application Gallery. You will also find longer archived webinars here. The COMSOL website also offer a Blog, in which many posts discuss how to simulate specific phenomena or using particular features of the software; they are highly technical and detailed.
COMSOL offers many instructor-led training courses.
Finally, and maybe most importantly, I strongly recommend the Learning Center videos to get a solid foundation for your modeling with COMSOL: they cover the entire process of setting up a model from start to finish, and are a great resource for self training.
Best regards,
Jeff
-------------------Jeff Hiller
Note that while COMSOL employees may participate in the discussion forum, COMSOL® software users who are on-subscription should submit their questions via the Support Center for a more comprehensive response from the Technical Support team.
