Discussion Closed This discussion was created more than 6 months ago and has been closed. To start a new discussion with a link back to this one, click here.
Using Arrow volume to find electric field everywhere in RF Module
Posted 23 ago 2023, 18:04 GMT-4 RF & Microwave Engineering, Results & Visualization, User Interface 2 Replies
Please login with a confirmed email address before reporting spam
Hello,
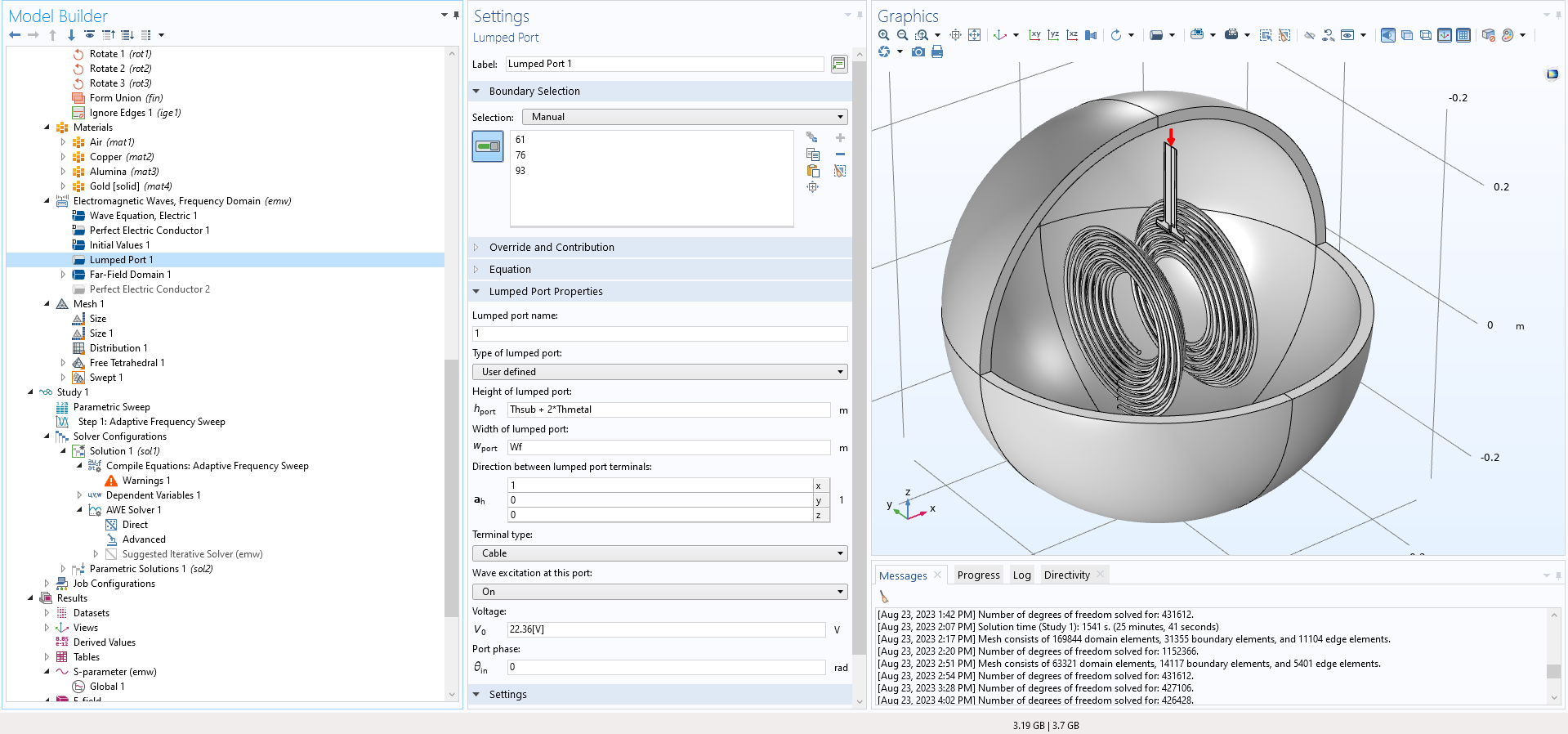
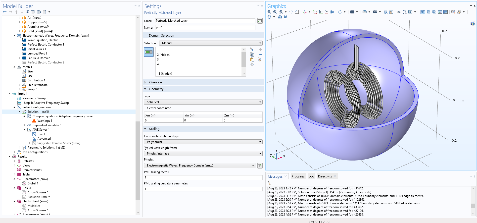
I am trying to simulate a dipole antenna inside of an apparatus with two electromagnets. . I am using the RF module and running an adpative frequency sweep experiment on the antenna. I want to find the magnitude and polarization of the electric field radiated by the antenna everywhere inside the apparatus. I tried doing this by adding an arrow volume plot to a 3D plot group. I chose to plot emw.Ex, emw.Ey, and emw.Ez but I only see field lines on the antenna and on the far field boundry. I also tried plotting the far field electric field but that only gave me the field on the far field sphere. Is there anyway to plot the polarization and intensity of the antenna radiation everywhere inside the far field sphere? I don't understand why the electric field is only present on boundries. I might be misunderstanding what emw.Ex, emw.Ey, and emw.Ez represent. Any information would be greatly appreciated.
