Note: This discussion is about an older version of the COMSOL Multiphysics® software. The information provided may be out of date.
Discussion Closed This discussion was created more than 6 months ago and has been closed. To start a new discussion with a link back to this one, click here.
Refine mesh close to a point
Posted 19 mag 2011, 08:03 GMT-4 Mesh Version 4.1 2 Replies
Please login with a confirmed email address before reporting spam
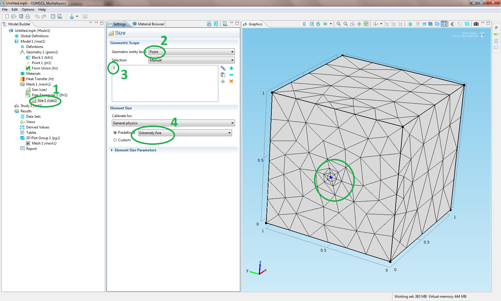
Almost everything is in the subject: I have not found (yet) how to define the elements size in the vicinity of a point I have added inside the domain. Any idea welcome...
Alain Glière
Alain Glière
2 Replies Last Post 19 mag 2011, 09:57 GMT-4
